
澳大利亚自2021年12月重新放开国际边境以来,已经有非常多的国际学生回归到了澳洲的线下课堂。
据澳大利亚联邦教育部门提供的最新数据显示,目前来澳留学的国际学生已经增加了超过12万人。

除此之外,2022年申请澳洲学生签证的国际学生总数也在今年达到了可以创纪录的水平,返澳的留学生也正恢复到疫情前的总数。

澳大利亚教育部长Jason Clare表示,“能够看到国际学生重返澳大利亚,我们非常开心,同时也意味着我们有更多工作要完成”。
而每个留学生最最最关心的毕业工签,澳洲政府除了正在积极改善签证长久积压的局面,还官宣了将延长在“规定学习领域”获得学位的毕业生们的的工作权利期限。
而且只要你是偏远地区毕业生,毕业后持有485签证并继续居住在偏远地区可申请续签(仅限PSW类别):
可续签1年的二类城市:包括珀斯、阿德莱德、黄金海岸、阳光海岸,坎培拉、卧龙岗、霍巴特等地区
可续签2年的三类城市:除了上述地区外的其他地方都是
届时符合条件的国际学生,将有机会获得比以往更久的停留时间,最长留澳工作时间可以达到6年之久。
Post-study work rights extended
根据澳洲的485毕业工签的最新政策消息,符合条件的学生将获得临时毕业生的工作签证(485类)最久时长(含续签)更新如下:
不得不说,澳洲这次对国际学生毕业后工作签证时长的放宽,让澳大利亚在“毕业生工作权力”的相关政策条件上,成为了下发工作签证“最慷慨”的留学国家之一。

那么2023年的开学季,各位准澳洲留学生都准备好了吗?
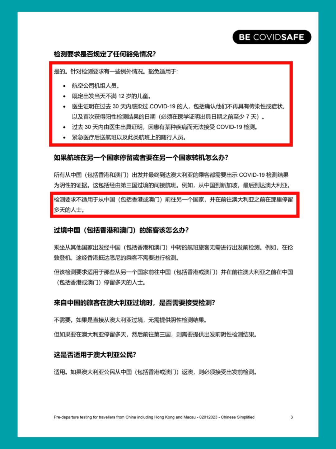
在新年的第一天,2023年1月2日,澳大利亚政府发布了最新的入境要求:自1月5日起,凡来自中国(包括香港和澳门)的旅客须提供️出发前48小时内的COVID-19 阴性检测结果,并在入境时出示证明。
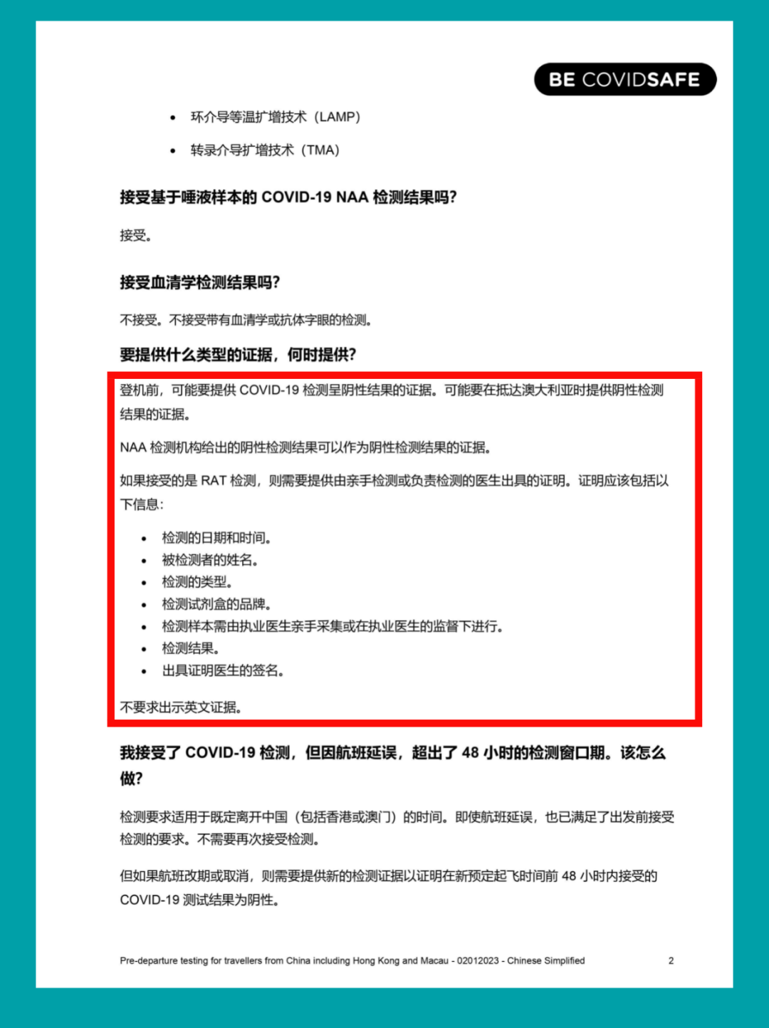
️核酸检测必须在登机前48小时内完成。
如果选择快速抗原检测,则检测必须由医生或在医生的监督下完成。(建议大家还是直接去医院做检测,出具纸质核酸检测报告)
飞机延误无需额外进行核酸,但航班改期或取消,需额外提供证明。
️12岁以下儿童不需要核酸结果。
️检测报告无需英文翻译。
️无需提供疫苗接种证明。
入境澳洲后不强制隔离。
只要始发地为中国(香港及澳门),即使从其他地区转机到澳洲都需要提供核酸检测证明。
其他航班经停中国再入境澳洲的无需核酸从中国出发在其他国家停留数日后再抵达澳洲的,无需提供核酸证明。
*详细政策可查询官网:https://www.health.gov.au/resources/publications/covid-19-testing-requirements-for-travellers-from-china-hong-kong-and-macau?language=en




留学移民,还怕搞不定语言成绩?不知道如何移民或是移民资格的同学?欢迎扫码添加我们的课程顾问,帮助你搞定所有移民需求!



' fill='%23FFFFFF'%3E%3Crect x='249' y='126' width='1' height='1'%3E%3C/rect%3E%3C/g%3E%3C/g%3E%3C/svg%3E)
长按下图扫码,联系我们的小助手了解更多课程信息,帮你提前搞定语言成绩!

重要提醒
最近微信又双叒更新了!为了防止大家“走失”,错过最新PTE考试资讯、PTE最新备考押题资料,易学酱为大家送来了微信公众号防走失指南,大家一定要点亮易学PTE的小星星哦~